欢迎访问bat365正版唯一官网网站!

当前位置: 网站首页 >> 学科建设 >> 学科平台 >> 正文

学科平台

内蒙古自治区高等学校人文社会科学重点研究基地—产业信息化与产业创新研究中心 2024年度开放课题立项公示

时间:2024-05-28 15:07   浏览数:次  

研究中心落实经管学院立项指南要求,在学院领导下完成了申报、评审等工作,并及时就立项评审结果向教育厅作汇报请示。

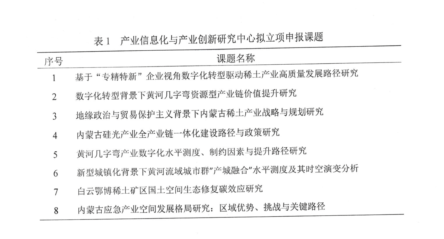
研究中心近日获自治区教育厅传达指示,拟批准一批科研立项,具体清单如下表1。


 现予以公示,公示期为5个工作日。



内蒙古自治区高等学校人文社会科学重点研究

基地—产业信息化与产业创新研究中心


2024年5月28日


上一条:黄河“几字弯”发展研究基地召开学术讨论会

下一条:内蒙古自治区高校人文社科重点研究基地产业信息化与产业创新研究中心2024年开放课题申报通知