欢迎访问bat365正版唯一官网网站!

当前位置: 网站首页 >> 研究生教育 >> 培养管理 >> 正文

培养管理

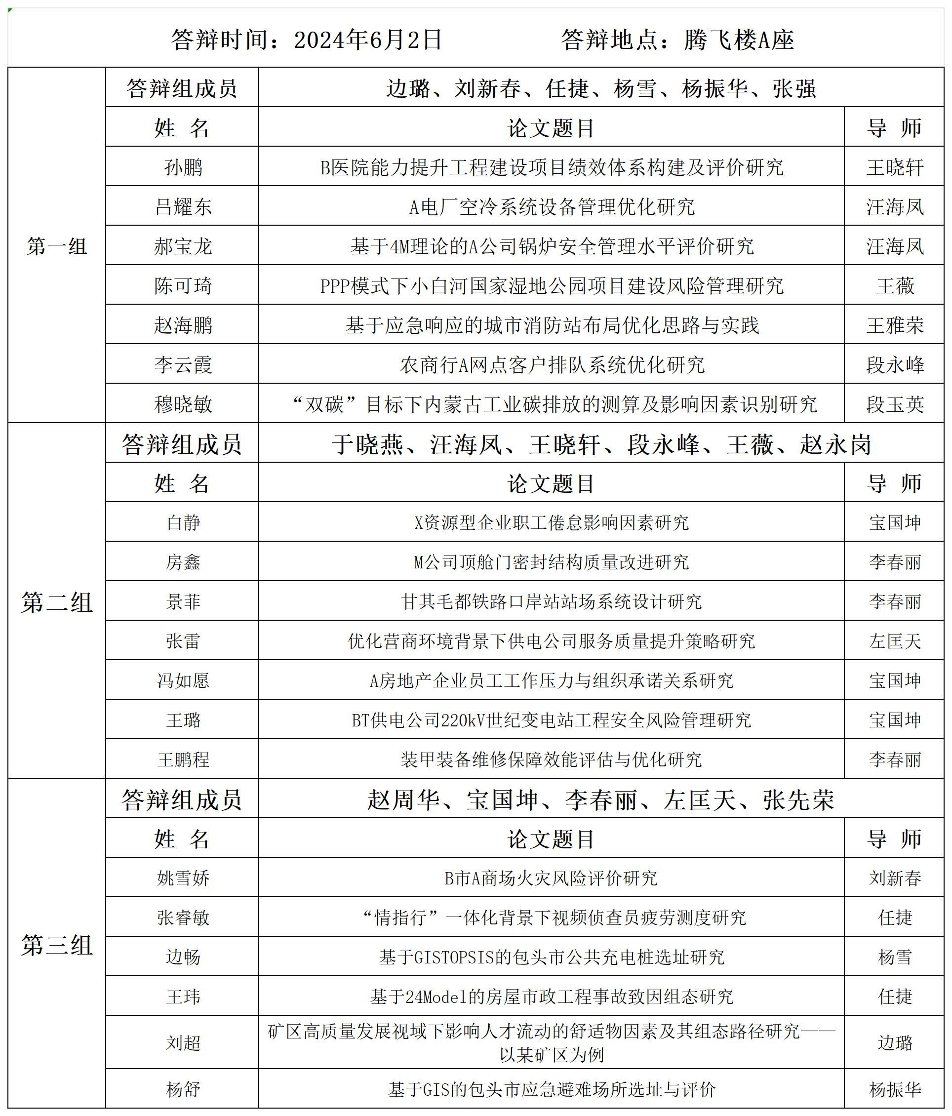
2023-2024学年第二学期硕士研究生答辩安排-工程管理专硕

时间:2024-05-30 15:10   浏览数:次  


上一条:bat365官网2024届3名硕士毕业生考取博士研究生

下一条:2023-2024学年第二学期硕士研究生答辩安排-会计专硕